学校主页
|
后台登录
首页
部门简介
部门简介
部门职责
机构设置
联系我们
技能鉴定
成人高考
培训服务
培训信息
语言测试
普通话考试
首页
>
技能鉴定
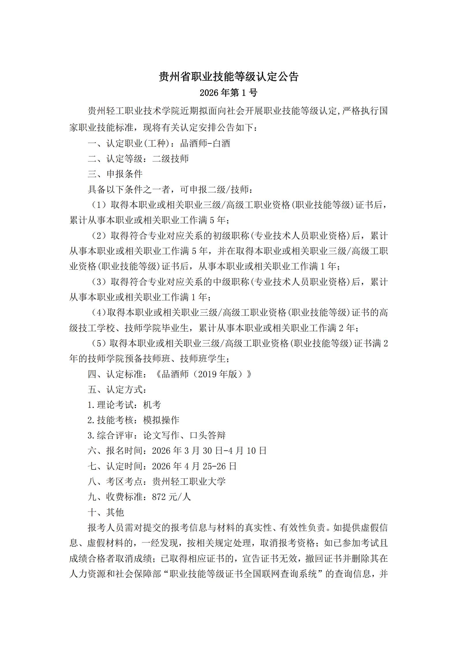
2026年贵州省职业技能等级认定公告(社会)第1号
作者:梁柱 时间:2026-03-30
点击数:
一审:樊玉非 二审:方吕 三审:黄涛
一校:冉群 二校:蔡丹 三校:何瑞师
上一篇:
2026年贵州省职业技能等级认定公告(校内)第6号
下一篇:
2026年贵州省职业技能等级认定公告(校内)第5号
友情链接
Copyright© 2015 All Rights Reserved. 职业技能鉴定所版权所有